青岛天气 | 百宝箱
新闻网首页 > 新闻中心 > 青岛头条 > 正文

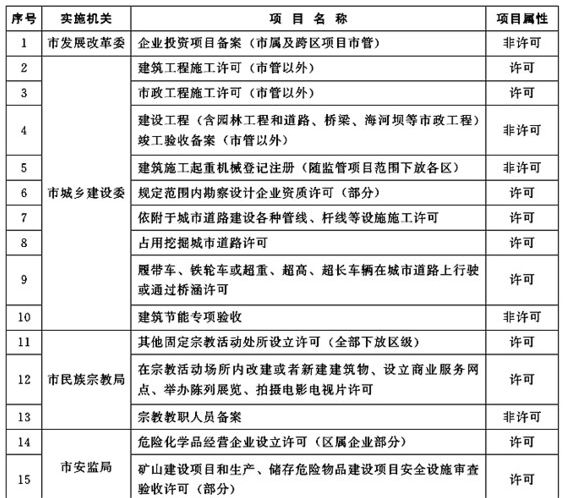
青岛92项市级审批权下放四区 具体项目公布(图)

来源:青岛早报-- 2012-08-23 05:39:33 字号:TT

  记者昨日获悉,为进一步清理、减少和调整行政审批项目,优化经济发展环境,日前市政府办公厅印发《青岛市2012年行政审批事项精简下放清理工作方案》,对行政许可事项、非行政许可审批事项以及与审批相关的监督服务事项的精简、下放、清理工作予以规范。其中28个市级部门的92项行政审批事项下放到市内四区。(记者 刘延青)

分享到:
-

-

相关阅读青岛新闻

我要评论 提取评论...

网友评论仅供其表达个人看法,并不表明青岛新闻网同意其观点或证实其描述。