青岛天气
|
百宝箱
新闻网首页
>
新闻中心
>
青岛头条
> 正文
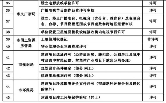
青岛92项市级审批权下放四区 具体项目公布(图)
来源:青岛早报
--
2012-08-23 05:39:33 字号:
T
T
上一页
1
2
3
下一页
分享到:
-
-
相关链接
上一篇:
盘点啤酒节明星情侣档:酒王原是结发夫妻(图)
下一篇:
青岛将适度提高低收入职工工资 减少不合理收入差距
相关阅读
青岛新闻
08-22
·
国务院决定取消和调整314项部门行政审批项目
08-16
·
胶南市424项审批事项精简过半
08-06
·
科室通过卫生局审批率先成立了青岛市关节疾病与创伤诊疗中心、青岛市微创脊柱中心。
07-24
·
药品经营许可证审批严格 摆摊收售药品属违法
07-22
·
小区车位租金奇高每月1600 物价局称未审批
07-16
·
雅思贝尔幼儿园中途涨价惹争议 园方称已审批
07-15
·
莱西矿山资源被疯狂开发 谁来审批的
07-12
·
青岛行政审批提速瘦身 多项涉企收费或停或降
07-10
·
地方卖馒头需行政审批红头文件被叫停
06-25
·
莱西行政审批“瘦身” 效能提速
·
08-23
·
青岛将适度提高低收入职工工资 减少不合理收入差距
08-23
·
青岛92项市级审批权下放四区 具体项目公布(图)
08-23
·
盘点啤酒节明星情侣档:酒王原是结发夫妻(图)
08-23
·
青岛8600套保障房今年竣工 涉及18个项目(图)
08-23
·
鹰爸青岛舌战众网友:凶狠是大爱(图)
08-23
·
袁隆平揭秘超级稻:绝对不含转基因(图)
08-23
·
新房价格持续下跌 神秘炒房客一次甩出10套房
08-23
·
美女辣妹引爆啤酒大棚:肌肤胜雪映衬比基尼(图)
08-23
·
啤酒节推啤酒浴 异域酒娘比基尼湿身体验(图)
08-23
·
6旬老汉半夜离奇失踪 橡皮艇自行车同时消失
我要评论
提取评论...
用户名:
密码:
注册
欢迎
[
退出
] [
青青岛社区
] [
青青岛微博
]
文明上网 登录发言
网友评论仅供其表达个人看法,并不表明青岛新闻网同意其观点或证实其描述。
热门关键词
更多
公办学校禁复读
地铁2号线定向
四方名师大换岗
青岛开东京航线
冒险鸭灼伤游客
胶宁高架路调流
新机场选址未定
啤酒节现毛泽东
青岛啤酒节开幕
热水糖精催熟枣
违章罚款刷卡交
青岛豪车狂降价