生命重于泰山,疫情就是命令,防控就是责任。全市社会保险业务185项业务实现网上办、掌上办、邮寄办、网上帮办,其中常规业务162项网办大厅办理、特殊业务23项网上帮办、按需邮寄办理,基本查询业务20余项手机APP和青岛人社微信公众号办理。全面推行不见面服务。
企业和群众可登陆青岛市人力资源和社会保障局官网、"青岛人社"手机APP、青岛Ai人社微信公众号办理社会保险业务,也可以通过咨询电话按需邮寄业务办理业务。
单位社会保险登记(4项)
登陆青岛市人力资源和社会保障局官网
进入网上办事大厅
选择“社保业务”模块
也可直接登陆社保网上申报
选择“社保征缴”页面
“日常业务受理”模块
根据单位性质
办理社会保险登记相关业务
清单明细:保险登记、机关事业单位社会保险注销登记、企业社会保险注销登记、单位参保地区划变更申报)企业单位社会保险登记信息自动生成,无需额外办理。
登陆青岛市人力资源和社会保障局官网
进入网上办事大厅
选择“社保业务”模块或“三口合一”模块
也可直接登陆社保网上申报
选择“社保征缴”页面
“日常业务受理”
模块根据单位性质
办理社会保险登记相关业务
清单明细:单位人员增加登记、单位人员减少登记、建筑项目增员减员管理、工程建设项目办理工伤保险参保登记、机关事业单位人员参保登记、年度缴费基数导入、年度缴费基数申报、机关事业单位基数申报。
登陆青岛市人力资源和社会保障局官网
进入网上办事大厅
选择“社保业务”模块
也可直接登陆社保网上申报
选择“社保征缴”页面“
日常业务受理”模块
办理单位社会保险费缴纳相关业务
清单明细:个人全额补收、个人全额补缴、个人清欠缴费凭单打印、应收核定及凭单打印、联系方式与代扣账户维护、单位挂账处理、单位挂账打印、机关养老改革个人账户返还、企业在职职工一次性支付、机关事业在职账户返还、欠款核销、来华工作外国人社会保险费免缴申请、一次性人员缴费。
账号管理(3项)
登陆青岛市人力资源和社会保障局官网
进入网上办事大厅
选择“社保业务”模块
也可直接登陆社保网上申报
选择“账号”页面
“单位开户及账号管理”模块
办理账户管理相关业务
清单明细:外网账户合并、单位密码找回、单位新开户。
登陆青岛市人力资源和社会保障局官网
进入网上办事大厅
选择“社保业务”模块
也可直接登陆社保网上申报
选择“社保征缴”页面
“单位自助打印”模块
办理材料打印相关业务
清单明细:单位参保证明打印、建筑单位参保证明打印、社会保险征缴通知单打印。
单位业务查询(12项)
登陆青岛市人力资源和社会保障局官网
进入网上办事大厅
选择“社保业务”模块
也可直接登陆社保网上申报
选择“社保征缴”页面
“单位业务查询”模块
办理业务查询相关业务
清单明细:职工增减变化查询、应缴核定信息查询、职工缴费明细导出、职工缴费基数查询、职工缴费明细查询、个人信息、单位补退查询、单位信息查询、将至退休年龄职工查询、201202前职工增减变化查询、企业工商年报查询、个人养老账户查询。
业务办理进度查询(1项)
登陆青岛市人力资源和社会保障局官网
进入网上办事大厅
选择“社保业务”模块
也可直接登陆社保网上申报
选择“社保征缴”页面
“业务办理进度查询”模块
查询办理社保业务的实时进度
企业养老退休资格申请(5项)
登陆青岛市人力资源和社会保障局官网
进入网上办事大厅
选择“社保业务”模块
也可直接登陆社保网上申报
选择“企业养老”页面
“退休资格申请”模块
办理退休资格申请相关业务
清单明细:军转干退休资格申请、事业转企退休资格申请、企业特殊工种退休资格申请、企业退休到龄、企业工龄认定。企业养老待遇管理(9项)
登陆青岛市人力资源和社会保障局官网
进入网上办事大厅
选择“社保业务”模块
也可直接登陆社保网上申报
选择“企业养老”页面
“企业养老待遇管理”模块
办理企业养老待遇相关业务
清单明细:养老金发放、企业职工养老待遇申请、企业养老待遇终止、企业供养亲属待遇核定、企业供养待遇终止、企业退休证打印、企业退休人员基本信息维护、企业退休人员发放渠道维护、本单位退休人员查询。
机关养老待遇管理(17项)
登陆青岛市人力资源和社会保障局官网
进入网上办事大厅
选择“社保业务”模块
也可直接登陆社保网上申报
选择“机关养老”页面
“机关养老待遇管理”模块
办理机关养老待遇相关业务
清单明细:机关事业单位养老待遇办事指南、机关事业单位养老待遇调待(驻青单位用)、机关事业单位养老待遇资格认证、机关事业单位养老待遇退休死亡人员补发、机关事业单位养老待遇登记、机关事业单位养老待遇单位离退休费用凭证打印、机关事业单位养老待遇补扣发、机关事业单位养老待遇恢复、机关事业单位养老待遇银行账号变更、机关事业单位养老待遇暂停、机关事业单位养老待遇单位信息变更、机关事业单位养老待遇终止、机关事业单位养老待遇退休人员信息变更、机关事业单位养老待遇调整、机关事业单位养老待遇清算、机关事业单位养老待遇遗属补助、机关事业单位养老待遇离退休人员发放明细。
工伤保险申报登记(7项)
登陆青岛市人力资源和社会保障局官网
进入网上办事大厅
选择“社保业务”模块
也可直接登陆社保网上申报
选择“工伤保险”页面
“工伤申报登记”模块
办理工伤保险相关业务
清单明细:工伤认定网上申报、建筑行业工伤申报、工伤保险关系变更登记、一次性医疗补助金协议、工伤异地转诊申请、工伤辅助器具配置查询、工伤待遇发放明细。
登陆青岛市人力资源和社会保障局官网
进入网上办事大厅
选择“社保业务”模块
也可直接登陆社保网上申报
选择“劳动能力鉴定”页面
“鉴定申请”模块
办理劳动能力鉴定相关业务
清单明细:劳动能力鉴定申请、工伤职工旧伤复发登记、业务办理进度查询。
灵活就业人员参保缴费(7项)
登陆青岛市人力资源和社会保障局官网
进入网上办事大厅
选择“个人服务”模块
也可直接登陆社保网上申报
选择“城镇职工保险”页面
“日常业务受理”模块
办理灵活就业人员相关业务
清单明细:个人基本信息修改、个人账户合并、个人缴费凭单打印、银行代扣灵活就业人员档次变更、参保人员延长缴费申请、银行代收人员续保、银行代收人员停保。
灵活人员缴费可登陆银行APP

扫描登录<<

扫描登录<<
登陆青岛市人力资源和社会保障局官网
进入网上办事大厅
选择“个人服务”模块
也可直接登陆社保网上申报
选择“城镇职工保险”页面
“个人自助打印”模块
办理个人自助打印相关业务
清单明细:个人权益记录单打印、个人权益记录单订制、人员参保证明打印、退休审批表打印、自助打印验证、机关事业养老证明打印、企业退休证打印、养老参保凭证打印。
登陆青岛市人力资源和社会保障局官网
进入网上办事大厅
选择“个人服务”模块
也可直接登陆社保网上申报
选择“城镇职工保险”页面
“转移接续”模块
办理社会保险转移接续相关业务
清单明细:养老参保凭证打印、职工养老关系转入申请、退役军人养老关系转入、职业年金省外转入、职工养老转居民养老参保缴费凭证打印、居民养老转入职工养老。
登陆青岛市人力资源和社会保障局官网
进入网上办事大厅
选择“个人服务”模块
也可直接登陆社保网上申报
选择“城镇职工保险”页面
“社会保障卡”模块
办理社会保障卡管理相关业务
清单明细:社保卡应用状态查询、社保卡口头挂失、社保卡消费明细查询、社保卡注销、社保卡激活、社保卡口头挂失解挂、社保卡个人申领、社保卡个人信息修改。
登陆青岛市人力资源和社会保障局官网
进入网上办事大厅
选择“个人服务”模块
也可直接登陆社保网上申报
选择“城镇职工保险”页面
“劳动能力鉴定”模块
办理劳动能力鉴定相关业务
清单明细:劳动能力鉴定申请、劳动能力鉴定结论公示。
登陆青岛市人力资源和社会保障局官网
进入网上办事大厅
选择“个人服务”模块
也可直接登陆社保网上申报
选择“城镇职工保险”页面
“基本信息查询”
“缴费信息查询”
“养老信息查询”
“工伤信息查询”模块
办理社会保险查询相关业务
清单明细:个人基本信息查询、个人参保信息查询、公安民政信息查询、社保关系转移信息查询、缴费基数查询、职工缴费明细查询、在职养老账户查询、退休待遇项目查询、养老金发放明细查询、退休退职人员调待查询、企业养老金模拟计算、机关养老死亡待遇查询、工伤定期待遇明细、工伤一次性伤残补助金明细查询、工伤待遇邮寄信息查询、工伤放弃一次性医疗补助金申领、工伤认定查询、老工伤查询、工伤认定结论网上公示。
也可以登陆青岛人社手机APP、青岛人社微信公众号查询。
登陆青岛市人力资源和社会保障局官网
进入网上办事大厅
选择“个人服务”模块
也可直接登陆社保网上申报
选择“城乡居民养老”页面
“参保缴费管理”模块
办理城乡居民参保缴费相关业务
清单明细:居民养老人员参保登记、参保人员中断缴费、参保人员恢复缴费、居民缴费档次变更、一次性缴费申报、居民养老个人退费、人员参保信息修改、特殊人群身份认定、居民养老人员流动、居民养老保险相关政策介绍。
登陆青岛市人力资源和社会保障局官网
进入网上办事大厅
选择“个人服务”模块
也可直接登陆社保网上申报
选择“城乡居民养老”页面
“转移接续”模块
办理城乡居民转移接续相关业务
清单明细:职工养老转居民养老、居民养老统筹范围外转入、居民养老统筹范围外转出、城乡养老衔接联系函打印。
登陆青岛市人力资源和社会保障局官网
进入网上办事大厅
选择“个人服务”模块
也可直接登陆社保网上申报
选择“城乡居民养老”页面
“基本信息查询”模块
办理城乡居民基本信息查询相关业务
清单明细:个人基本信息、个人账户查询、待遇项目查询、缴费信息查询、待遇发放信息。
登陆青岛市人力资源和社会保障局官网
进入网上办事大厅
选择“个人服务”模块
也可直接登陆社保网上申报
选择“城乡居民养老”页面
“待遇管理”模块
办理城乡居民待遇管理相关业务
清单明细:居民养老终止参保关系、养老金模拟计算、居民养老保险待遇申请、居民养老账户一次性支付申请。
登陆青岛市人力资源和社会保障局官网
进入网上办事大厅
选择“个人服务”模块
也可直接登陆社保网上申报
根据人员类别
企事业单位人员进入“城镇职工保险”页面
城乡居民进入“城乡居民养老”页面
“账户管理”模块
办理密码管理相关业务
清单明细:密码修改、密保问题修改、密保手机修改、个人密码找回。
也可以登陆青岛人社手机APP办理
社会保险记录一生、服务一生。社保信息时间跨度长、政策变化多,部分业务无法统一标准办理,为应对疫情,新鲜出炉了“网上帮办”通道。
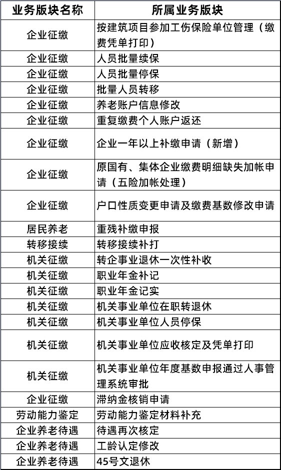
单位用户登陆社保网上申报
选择“社保征缴”页面
“日常业务受理”模块
选择“城镇职工保险”页面
“日常业务受理”模块
可按照提示上传基本材料,社保经办人员电话回访的方式,办理特殊业务。

社保业务种类多、事项多、政策多,尤其涉及“网上帮办”事项,有任何疑问,可根据自身情况,选择相应区市经办机构、业务版块的咨询电话,经电话沟通后,若有需要,也可采取邮寄的方式办理社保业务。
社会保险经办业务预约咨询电话



