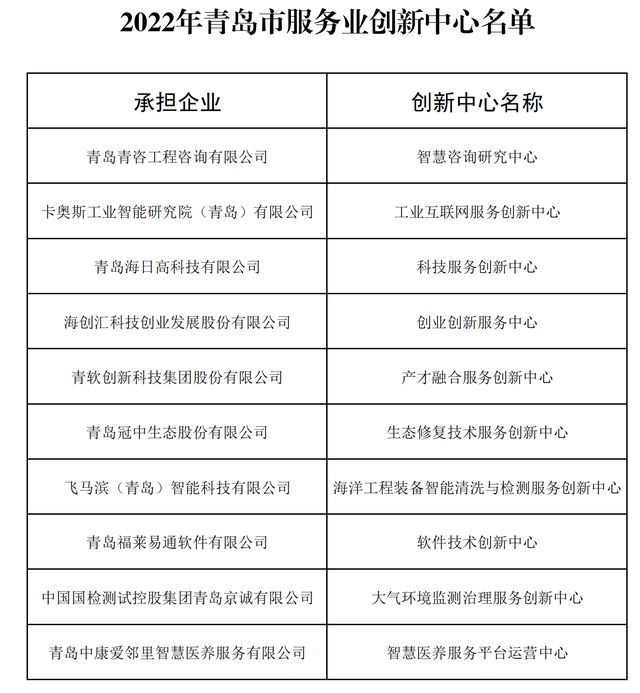
青岛日报社/观海新闻 7月13日讯 记者从市发展改革委获悉,市发展改革委日前印发《关于公布2022年青岛市服务业创新中心名单的通知》,认定了青岛青咨工程咨询有限公司智慧咨询研究中心等10个市级服务业创新中心。截至目前,青岛共有20个市级服务业创新中心,与14个省级服务业创新中心初步构建起服务业创新体系建设的梯次发展格局,全市省级服务业创新中心数量稳居全省首位。
服务业创新中心作为引领支持服务业新发展、持续发展、领先发展的重大平台,对于推动服务业企业提高自主创新能力,提升企业知名度和社会认可度,树立服务业企业的创新发展标杆具有重要的示范意义。近年来,青岛积极开展服务业创新中心培育工作,出台《青岛市服务业创新中心创建管理办法》,通过创新载体建设为提升青岛现代服务业创新发展能级提供支撑。青岛在2021年培育认定的10家市级服务业创新中心中,有3家成功跃升省级服务业创新中心。服务业创新载体的培育助推青岛现代服务业加速发展。2021年,青岛规上软件和信息技术服务业营业收入291.7亿元,同比增长22.2%,规上高技术服务业营业收入同比增长28.5%。
据市发展改革委相关负责人介绍,日前,市发展改革委兑现了2021年度百洋肿瘤医疗人工智能服务创新中心、斯坦德高端制造产业链检测认证服务创新中心、金妈妈农业科技有限公司砧木技术创新中心3家省级服务业创新中心奖励资金150万元。2019年以来,市发展改革委已累计向省级服务业创新中心承担企业兑现奖励资金450万元。(青岛日报/观海新闻 记者 杨光)



