随着中国护照“含金量”的稳步提升
持中国普通护照的公民
去多个国家和地区
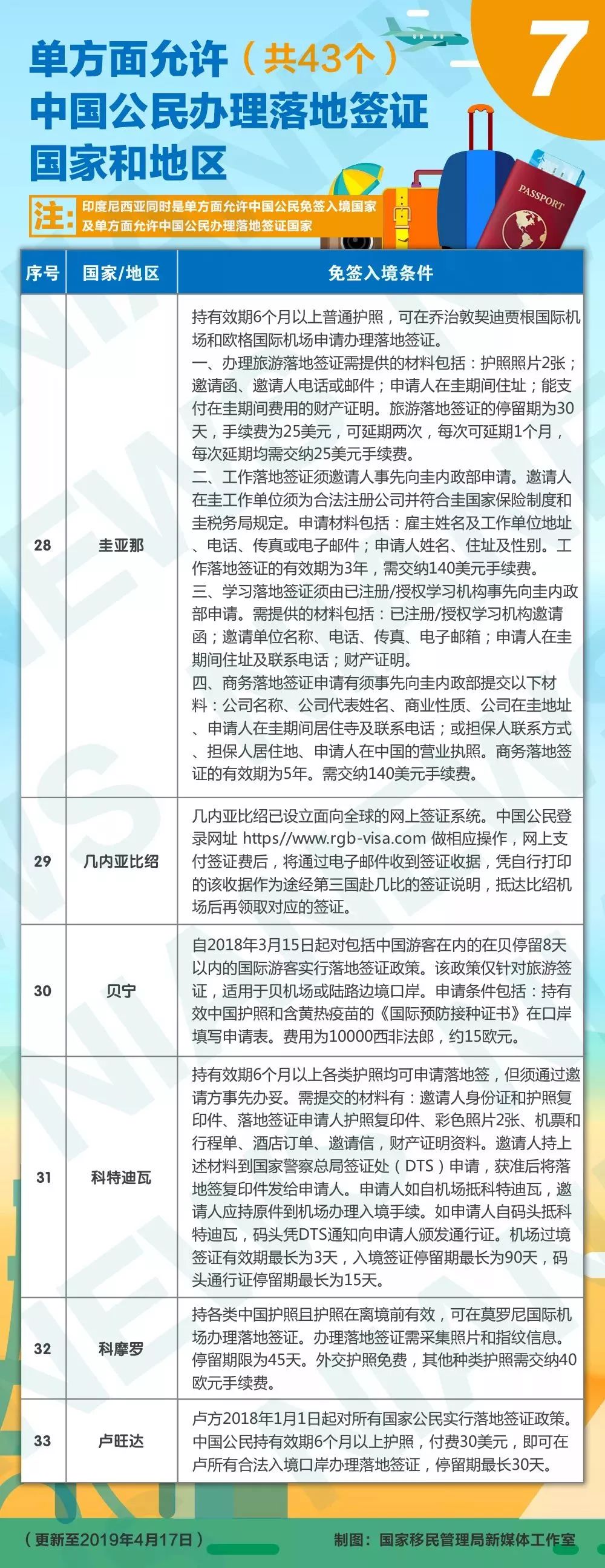
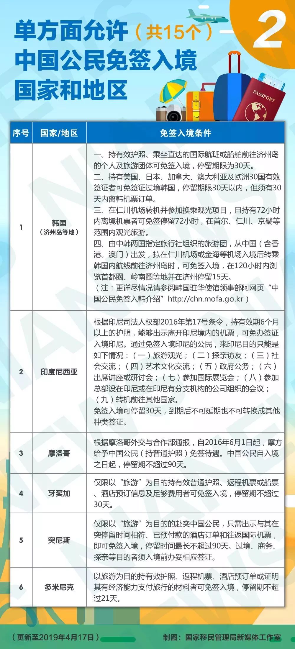
可以享受免签、落地签待遇
快看看以下名单
有没有你心仪的目的地!
温馨提示:由于互免、单方面免签和办理落地签证政策变化较快,小伙伴们在“说走就走”之前,可查阅中国领事服务网查阅有关内容,咨询相关国家驻华使领馆或搭乘的有关航空公司,并按前往国家或地区相关规定要求准备所需材料或履行必要手续,以免在入境时受阻。
编辑/审核:afra
来源:青岛本地宝、国家移民管理局、济南本地宝,如有侵权联系删除
-end-
千万别随便发朋友圈!会出大事的哈哈哈...