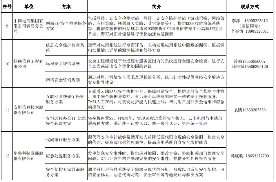
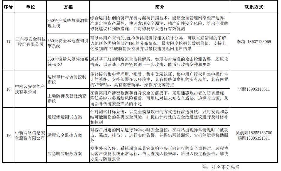
为支持鼓励各网络运营单位及其主管部门做好特殊时期的网络安全工作,市委网信办和市公安局公开征集了一批以网络安全测试、监控、处置等远程服务为主体的解决方案,形成了《青岛网络安全远程服务方案参考目录》,现予以公布。各单位可结合实际自主选择对接,减少现场处置网络安全事件可能的感染风险。如有好的解决方案或典型案例请适时反馈(swwxbwxc@qd.shandong.cn)。
中共青岛市委网信办青岛市公安局
2020年2月20日
(市委网信办联系人:周向辉,联系电话:85916914;
市公安局联系人:钟建友,联系电话:66573307)







