人们都说车子不要随便外借
但是当自己的亲朋好友开口向你借时
你真的不借吗?
首先
你要知道
借车给别人
自己是要承担风险的
这不
上饶铅山发生的事
又是血的教训
上饶男子借车发生车祸
一死两伤
家住铅山县虹桥乡的陈某,因孙子突发疾病需要去医院治疗,恰巧自家车子又被朋友丁某之子借走,暂时无法归还,只得听从丁某的建议使用丁某的车子。
怎知,意外就这样发生!
车辆在行驶途中,与受害人程某驾驶的无牌摩托车发生碰撞,造成程某死亡,其两个子女也双双受伤的严重后果,程某小女儿更因为此次事故造成十级伤残。

(网络配图 图文无关)
那么问题来了
出了事故
到底如何赔偿
法院调解
车主要赔偿11万元
事故发生后,陈某、丁某及受害人程某亲属为赔偿事宜争吵不休。最后,程某亲属将陈某和丁某告上了法院,要求其二人赔偿各项损失共计六十余万元。
对陈某来说,他自己的车子是买了保险的,若不是被丁某之子借走,自己也无需借用丁某未买保险的车子,自有保险公司会赔偿;对丁某来说,车子不是自己开的,人不是自己撞的,要赔那么多钱当真是肉疼。

但纵然各自有各自的理由与委屈,事故已经发生,就总得有人来买单。
最终
经过法院多方调解
三方达成了由陈某赔偿32.5万元
丁某赔偿11万元的调解协议
也就是说
借车方
和被借车的
都为此次事故付出了代价

我可以开车送你,但不借车!
借车给朋友而出事故,
这样血淋淋的例子真是数不胜数!
我们必须明白:别人不借车给您不是小气,是这车咱借不起啊!谁也不知道下一秒会发生什么事,我们唯一做得到的是预防。

案例一
石家庄栾城发生一起重大交通事故,一辆宝马x6越野车不知什么原因,突然高速冲上河堤,飞跃洨河,在空中翻转180°后,车底朝上,车顶向下,直接拍在了对岸的河堤上,车体几乎扁平,车内四人殒命。
而更悲剧的是,驾驶人并非车主,属借用,原车主已近崩溃。由于肇事者已经死亡,车主不但要自行承担车辆的损失(基本报废),还需承担4名乘客的死亡赔偿金,借车借出几百万的官司。



遇到这样的事,后悔当初已经晚了,这辈子被自己的无知害惨了,家人也要跟着一起备受折磨。
案例二
2015年7月,周口项城一位市民,饭局上将车借给朋友开去接人,朋友因酒驾酿下1死3伤的惨祸。肇事司机因犯下危害公共安全罪被判入狱8年,而借车给他的车主,因草率借车之举同样对事故发生应承担责任,车主被法官判决与肇事司机连带承担近60万元的赔偿。
把车借给喝酒的人驾驶,保险公司不会赔你一毛钱,这是罪上加罪,自己酿下的苦果,用一辈子的代价来偿还。
案例三
湖南都市频道报道——艺人郭彪把自己的沃尔沃S60借给朋友去化龙池,借车人酒驾+超载+超速飞下十二米浦沅立交桥…四死两重伤ICU抢救…驾车人已死。

郭彪面临700万以上的经济追偿…这个车就借的够给力的啦~~~这世间~唯独老婆和车不能借也~

案例四
也有将车借给朋友当婚车,结果出了事故,新郎新娘还索求巨额赔偿的……
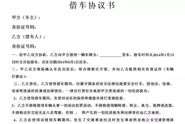
借车出去前,最好签个协议
“尽管网上的一些传言并没有法律依据,但外借机动车时应当谨慎是没有错的。”河南大进律师事务所谢亮律师说,为了减少不必要的麻烦,自己的机动车最好不要外借。
“即使关系亲密的亲戚、朋友之间借车,为了避免日后的麻烦,也不妨签订一个协议,对双方的行为如借车人不得饮酒驾车、不得随意转借进行约束。”谢亮说,“比如车主把车借给一个有驾照的朋友后,这个朋友又把车转借给了一个没驾照的人,结果发生了交通事故,如果有协议证明车主不知情,车主就不用承担相应责任,但如果不能证明车主不知情,就比较麻烦了。”
如果非要借车一定要签订一份协议!
如果非要借车一定要签订一份协议!
如果非要借车一定要签订一份协议!

不要因为是朋友就不好意思签署协议,签订借车协议能够更好地维护借车双方的相关利益和责任,避免事后扯皮不清。当然借车人可以主动提起签协议,既显诚意又能不让朋友过于尴尬。

拒借秘籍
拒绝借车秘籍一:时不时更新微信圈告知天下,车是我的宝,外人不能碰,连老婆都不行,更何况外人了,别人一看,就明白了,自然不会向你开口了。
拒绝借车秘籍二:称自己是妻管严,借车出去,就别进家门了。有时候拿老婆当挡箭牌好使,谁也不想破坏别人的夫妻感情。
车和老婆概不外借!
同意点赞!
