每年的幼升小都如同一场气愤紧张的大战,
好多家长从年初就开始准备了!
之前任性姐盘点过青岛的学区房,
青岛最火学区房大盘点!价格、对口学校……附购买防坑指南!
好多新晋家长问任性姐对口学区,
任性姐咨询了市教育局的工作人员,
了解到,今年青岛的学区较往年基本无变化,
那如何知道你家孩子在哪个学区呢?
来,任性姐手把手教你,一学就会!
第一步,搜索青岛市旅游局官网!
第二步,点击“为您服务”

第三步,点击左侧“小学划片查询”

第四步,机构类型选小学,并选择你家小区所在区,
然后输入路段,点击搜索就出来啦!

4步搞定,就是这么简单!
另外附上各区市教育局的联系方式。

如果你还是嫌麻烦,不怕
今天任性姐整理了
青岛市内4区共计138所小学的学区范围,
快看看你家娃应该上哪所小学吧!
市南区
据市教育局官网查询,
市南区共29所小学
青岛宁夏路第二小学
性质:市规范化学校 公办
地址:高田路72号
学区范围:
丰田路、丰县路、奉化路单号、奉化路52以后全部双号、高田路、金田路、乐清路、丽水路、龙泉路、南京路124至140双号段、南京路151至173单号段、宁夏路108至200双号段、绍兴二路、绍兴路、绍兴三路、绍兴一路、田家村、吴兴二路、吴兴路、吴兴一路、西吴家村、仙居路全部双号、新田路、徐州路120至128双号段、徐州路155至161单号段、延吉路81至173单号段、延吉路双号(166号除外)、永嘉路
青岛北京路小学
性质:公办
地址:北京路65号
学区范围:
北京路全路段 济南路全路段 山西路全路段 江宁路全路段
天津路全路段 寿康路全路段 宁阳路全路段 保定路全路段
大沽路全路段 新泰路全路段 泗水路全路段 蒙阴路全路段
新泰安路全路段 泰安路全路段 冠县路全路段
中山路108—200号,115-199号
河北路2-80号,3-81号
河南路19号-终点,20号-终点
湖北路16号-终点,19号-终点
湖南路48号-终点,37号-终点
肥城路13号-终点,10号-终点
莘县路1—45号,2—44号
青岛天山小学
性质:省规范化学校 市规范化学校 公办
地址:青岛市宁国二路十八号
咨询电话:85970088
学区范围:
安庆路全路段 旌德路全路段 旌德支路全路段
隆德路全路段 宁国二路全路段 宁国路全路段
宁国三路全路段 宁国四路全路段 宁国一路全路段
宁国二支路全路段
福州北路1号
燕尔岛路 单号69—73号 双号68—72号
宁德路 1—17号
宁夏路272—276号、208号、280号
银川西路 3—85号 4—6号 18—86号
青岛八大峡小学
性质:省规范化学校 公办
地址:明月峡路1号
学区范围:
瞿塘峡路、观音峡路、刘家峡路、巫峡路、青铜峡路、龙羊峡路、明月峡路、红山峡路、红山峡支路、三门峡路、西陵峡路、团岛路全路段、团岛二路单号9号-终点、双号2号-终点、贵州路23-39号
青岛福林小学
性质:市规范化学校 公办
地址:宏大路12号
学区范围:
宏大路 全部门号
大尧一路 全部门号
大尧二路 全部门号
大尧三路 全部门号
逍遥一路 全部单号
逍遥二路 可选单号段 从1号至29号
逍遥二路 可选双号段 从12号至28号
逍遥三路 可选双号段 从16号至32号
漳州路 可选双号段 从10号至32号
漳州路 可选单号段 从13号至29号
宁夏路 可选单号段 从249号至259号
宁夏路 可选单号段 从275号至295号
江西路 可选双号段 从96号至98号
福州南路 可选单号段 从89号至117号
逍遥一路 可选双号段 从4号以后全部双号
逍遥村 全部门号
青岛榉园学校
性质:市规范化学校 民办
地址:青岛市市南区湖南路29号
咨询电话:82865917
学区范围:
凡年满6周岁的具有户籍的适龄儿童。
青岛朝城路小学
性质:市规范化学校 公办
地址:青岛朝城路5号
学区范围:
费县路1-47号 2-64号
鱼台路全段 郯城路全段
单县路全段 朝城路全段
汶水路全段 南阳路全段
郓城北路全段 范县路全段
城武支路全段 南村路全段
广州路91—107号、2—52号
兰山路3—15号、14—16号
贵州路47—69号、30号—终点
汶上路1—13号、2—8号
观城路1—47号、2—52号
太平路39—77号、16—18号
广西路49—59号、46—72号
河南路1—17号 、2-18号
四川路 1—15号
莘县路 46—112号 47—111号
西江路全段 石村路全段
荷泽一路全段 荷泽二路全段
荷泽三路全段 荷泽四路全段
青岛基隆路小学
性质:省规范化学校 市规范化学校 公办
地址:基隆路2号
学区范围:
香港中路 78号—169号 澳门路 121号—138号
东海中路 3号至终点 燕儿岛路1号—15号
台南路 嘉义路 新竹路 基隆路 台北路 屏东路 花莲路 台湾路 澄海路 澄海一路 澄海二路 澄海三路 珠海路 珠海二路珠海支路 汕头路 善化路 高雄路 屏东支路 彰化路 珠海一路 海口路 增城路 (全路段)
青岛定陶路小学
性质:省规范化学校 公办
地址:青岛市南区定陶路9号
学区范围:
成武路 全部单号 双号段 2至66号
定陶路 单号段 1至9 双号段 02至22
东平路 单号段 1至51 双号段 2至62
费县路 单号段 49至115 双号段 66至152
观城路 单号段 49至111 双号段 54至110
广州路 单号段 1至87
菏泽路 全部门号
寿张路 单号段 1至103 双号段 2至40
四川路 双号段 2至34
滕县路 全部门号
汶上路 单号段 17至17 双号段 10至22
云南路 单号段 1至221 双号段 02至60
滋阳路 单号段 1至35 双号段 2至18
青岛南京路小学
性质:省规范化学校 公办
地址:洪泽湖路2号
学区范围:
洞庭湖路全段
鄱阳湖路全段
高邮湖路3号—9号(单号);6号—26号(双号)
洪泽湖路1号—9号(单号);2号—14号(双号)
太湖路8号—40号(双号)
江西路51号—99号(单号);54号—86号(双号)
南京路100号、106、108号(双号);101号—115号(单号)
金湖路1号—25号(单号);2号—18号(双号)
新安路13号—33号(单号)
徐州路69号—85号(85号甲除外)(单号);72号—94号(双号)
如东路5号—9号(单号)
福州南路60号—68号(双号)
青岛市南区第二实验小学
性质:市规范化学校 公办
地址:青岛市市南区濮县路10号
学区范围:
邹县路全部 枣庄路全部 巨野路全部 濮县路全路段 磁山路全路段 台西一路全路段 嘉祥路全路段 西藏路全路段 西藏一路全路段西藏二路全路段
东平路:双号64号以后 单号53号以后 汶上路:双号24—终点号 单号19号 29号—终点
滋阳路:双号22号以后 单号47号以后 四川路:双号36——70号 单号17——31号
云南路:双号78号—终点 单号235号—终点
青岛金门路小学
性质:省规范化学校 市规范化学校 公办
地址:上杭路7号
学区范围:泉州路3-5号(单号) 逍遥一路2号 逍遥二路2-10号(双号)
逍遥三路2-8号(双号) 长汀路全部门号 莆田路全部门号
江西路146-162号(双号) 江西路149-189号(单号) 福清路全部门号
宁夏路296-306号(双号) 宁夏路313号 金门路全部门号
南平路全部门号 龙岩路全部门号 上杭路全部门号
仙游路全部门号 三明路全部门号 三明北路全部门号
三明南路全部门号 古田路全部门号 香港中路67-77号(单号)
漳州二路48-96号(双号) 漳州二路37-123号(单号) 宁德路28号
青大一路11号 燕儿岛路17-67号(单号) 香港东路7号 23号
青岛莘县路小学
性质:公办
咨询方式:82628154
青岛市市南区太平路小学
性质:市规范化学校 公办
地址:太平路17号
学区范围:
龙口路1至19、2至20;太平路5至37、2至8;广西路1至47、2至44莱阳路8以后全部双号、35以后全部单号;鱼山路 20至36、35至37;常州路全部门号;莒县路全部门号;海阳路全部门号;青岛路全部门号;
青岛莱芜一路小学
性质:市规范化学校 公办
地址:青岛市市南区莱芜一路19号
学区范围:
市南区辖区内的伏龙路、齐东路、莱芜一路、莱芜二路、伏龙山、吴县一路、吴县二路、信号山路、信号山支路、苏州路、龙山路1—10号、江苏路18—44号(双号),29—91号(单号)、兴安路、兴安支路。
青岛香港路小学
性质:省规范化学校 公办
地址:青岛市徐州路28号
学区范围:
云霄路 漳浦路 漳平路 浮山所 闽江三路 闽江四路 7、海丰路
闽江路(1-149)(2-150)
香港中路 (1-57)(2-68)
江西路 江西路南侧单号 南京路—徐州路段(35-47)
东海西路全段(全部单号)(2-46)
澳门路(1-119)(2-120)
南通路全段 新浦路全段 新安路全段(1-11)(全部双号)
南京路 以江西路为界,江西路以南(2-98)(1-99)
福州南路 以江西路为界,江西路以南双号(2—52)
徐州路 以江西路为界,江西路以南(2-54)(3-67)
山东路 以江西路为界,江西路以南单号(1-7)
青岛银海学校(小学部)
性质:省规范化学校 市规范化学校 民办
地址:青岛市东海东路16号
咨询电话:89773811
学区范围:
小学入学年龄为六周岁。本市常住的适龄儿童及外地(包含港澳台地区)、外籍的身体健康的适龄儿童,均可登记报名。
备注:学校的新生入学招生范围根据当年的适龄儿童的实际情况,会进行调整,新学年的招生范围,待当年招生前公示。
青岛贵州路小学
性质:省规范化学校 公办
地址:山东省青岛市市南区贵州路12号
学区范围:
团岛一路、团岛三路、团岛四路、台西纬二路、台西纬四路、台西纬五路、台西二路、台西三路、台西四路、台西五路、郓城南路、西康路全路段
团岛二路1—7号(单号)
贵州路1—21号、2—28号
成武路68号
青岛嘉峪关学校
性质:省规范化学校 公办
地址:嘉峪关路20号
学区范围:
荣成路全路段 汇泉路全路段 黄海路全路段 郧阳路47号
南海路全路段 南海支路全路段 鹊山路全路段 湛山四路、五路全路段 湛山路全路段
武昌路全路段 佛涛路全路段 太平角一、二、三路全路段 太平角四路双号
韶关路全路段 函谷关全路段 紫荆关全路段 嘉峪关全路段 武胜关全路段
临淮关路全路段 正阳关全路段 正阳关一支路 宁武关全路段
湛山一路 1—23号 2—20号 湛山二路 1—13号 2—10号
湛山三路 1—13号 2—18号 香港西路 1—27号 2—38号
青岛新世纪学校
地址:市南区逍遥三路4号
学区范围:
市南区、市北区、崂山区海尔路以西
备注:学校的新生入学招生范围根据当年的适龄儿童的实际情况,会进行调整,新学年的招生范围,待当年招生前公示。
青岛德县路小学
性质:市规范化学校
地址:青岛市市南区德县路14号
学区范围:
德县路、平度路、四方路、黄岛路、济宁支路、观象一路、观象二路、曲阜路、浙江路全段
安徽路1—33号 2—42号 平原路17—61号 32—76号
博山路 1—15号 2—44号 芝罘路 1—47号 2—52号
潍县路 1—33号 2—22号 济宁路 1—29号 2—30号
观海一路13—39号 16—32号 湖南路19—35号 18—46号
观海二路33—77号 10—12号 中山路1—113号 2—106号
湖北路1—17号 2—14号 肥城路1—11号 2—8号
青岛镇江路小学
性质:公办
地址:泰州一路1号
学区范围:
江西路2—52号 江西路7—33号 沛县路全路段
镇江南路1—21号 镇江路91—103号 扬州路1—5号
泰州路全路段 泰州一路全路段 泰州二路全路段
泰兴路全路段 扬中支路全路段 宜兴路全路段
泰州五路3—5号 金坛路17号 18—32号 金坛支路6--8号 15—23号 山东路10—52号 9—39号
青岛文登路小学
性质:市规范化学校 公办
地址:文登路4号
学区范围:
文登路;福山路;福山支路;齐河路;京山路;牟平路;栖霞路;金口一路;金口二路;金口三路;鱼山支路;王村路。
鱼山路:单号1--33号、双号2--16号。
莱阳路:单号1--33号;延安一路:单号39—73、75号。
青岛市实验小学
性质:市规范化学校 公办
地址:江苏路9号
学区范围:
江苏路1—27号,2—16号; 平原路1—15号,2—30号;
湖南路2—16号,1—17号; 龙口路21至终点;22至终点;
龙山路11—41号,12—26号; 张店路7—17号,4号丁,6号;
观海一路1—11号,2—12号; 观海二路1—31号,2—8号;
明水路、日照路、沂水路全路段
青岛宁夏路小学
性质:市规范化学校 公办
地址:宁夏路173号
学区范围:
所在路 门号号段
宁夏路 121至247
徐州路 96至118
巢湖路 全部门号
太湖路 1至29
金湖路 20至30
高邮湖路 2至4
太湖路 2至6
如东路 18至18
徐州路 85号甲、87至151
南京路 121至147
如东路 2至8
洪泽湖路 15至99
南京路 112至122
高邮湖路 1至1
洪泽湖路 16以后全部双号
青岛新昌路小学
性质:省规范化学校 公办
地址:天台二路20号
学区范围:
新昌路 天台路 天台一路 天台二路 天台东一路 天台东二路 天台支路 仙居路单号 奉化路2、4、6号 福州北路6、12号依山雅居(福州北路80号) 延福山庄(延吉路166号)
青岛燕儿岛路第一小学
性质:市规范化学校 公办
地址:燕儿岛路46号
咨询电话:053285735010
青岛市市南区实验小学
性质:省规范化学校 市规范化学校 公办
地址:新湛二路11号
学区范围:
东海一路全部门号、新湛路全部门号、仰口支路全部门号、华严路全部门号、新湛一路……
青岛大学路小学
性质:市规范化学校 公办
地址:大学路54号
学区范围:
大学路全路段、掖县路全路段、红岛路全路段、
红岛支路全路段、龙江路全路段、龙华路全路段、
黄县路全路段、华山路全路段、恒山路全路段、
登州路(1—13号、2—10号)、张店路(1-5、2-4号不含4号丁)
备注:没有标注学区范围的,是任性姐暂时没有查到相应学区,学区范围有省略号的是部分学区。
市北区
据市教育局官网查询,
市北区共计56所



















































备注:没有标注学区范围的或没有在列的学校,是任性姐暂时没有查到相应学区,学区范围有省略号的是部分学区。
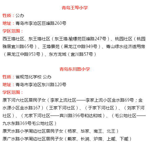
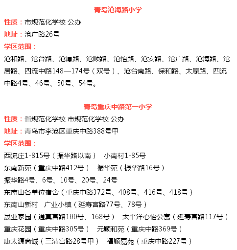
李沧区
据市教育局官网查询,
李沧区共计27所小学


















备注:没有标注学区范围的或没有在列的学校,是任性姐暂时没有查到相应学区,学区范围有省略号的是部分学区。
崂山区
据市教育局官网查询,
崂山区共计26所小学










备注:没有标注学区范围的或没有在列的学校,是任性姐暂时没有查到相应学区。
