最新消息!
青岛地铁三月最新招聘!
共计招聘260人!

上个月的青岛地铁招聘截止以后,很多粉丝在后台留言咨询青岛地铁招聘的相关消息。今天小编给大家带来了青岛地铁三月最新招聘信息。上次没赶上的小伙伴们这次抓紧了!

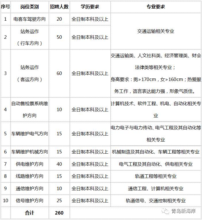
此次招聘的部门、岗位名称及招聘人数
▼

报名方法
1、报名时间: 2017年3月3日-3月13日
2、所需材料:在线填写个人信息,上传一寸彩色照片。
3、报名方式:应聘人员进入报名网站,选择一个招聘岗位后,如实详细的填写应聘信息,并提交报名。 (回复“地铁”获取报名入口,或点击公众号下方菜单“新推荐”→“ 青岛地铁最新招聘”进入报名网站)
4、应聘者须根据应聘条件选择适合自身情况的岗位进行报名,每人只限报考一个岗位,多报无效。服从岗位调剂的,请在应聘信息表“是否服从岗位调剂”栏填写“是”,我司将根据应聘者情况和实际需要调剂至相关岗位。
5、应聘者须对个人填报信息的真实性负责,凡弄虚作假行为,一经查实,取消其录用资格。
考试方式及时间安排
1、简历筛选:我司将统一筛选简历,2017年3月15日前确定参加笔(面)试人员,并通过短信和邮件的形式通知应聘者;未进入笔(面)试的应聘者,将不予通知。2、笔(面)试:2017年3月中下旬在青岛进行笔(面)试,具体笔(面)试时间另行通知。参加笔(面)试人员需携带:毕业生推荐表、成绩单及各类证书原件(获奖证书、资格证书、英语四/六级和计算机等级证书等)。笔(面)试结束两周内,根据笔(面)试综合成绩,确定进入体检环节人员名单并进行通知。3、体检:体检内容及方式另行通知。4、确定拟录用人员名单:体检合格者进入拟录用人员名单,我司将通过电话和电子邮件的方式通知拟录用人员,未被录用人员不予通知。5、签订协议:我司与拟录用人员签订三方就业协议。咨询电话:0532-66938089