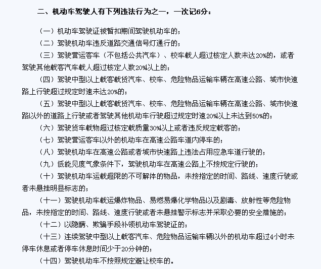
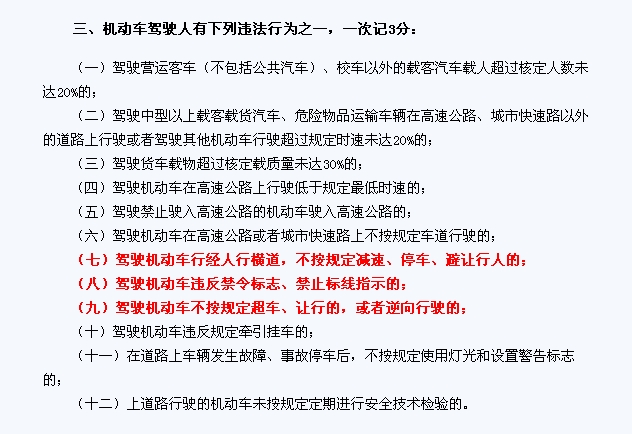
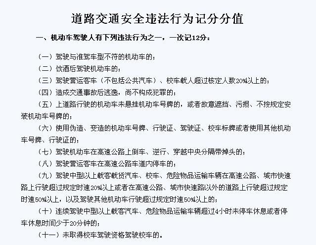
根据修订后的《机动车驾驶证申领和使用规定》中的第五章“机动车驾驶人管理”的规定,对道路交通安全违法行的相关扣分项进行了调整,依据道路交通安全违法行为的严重程度,一次记分的分值为:12分、6分、3分、2分、1分五种。
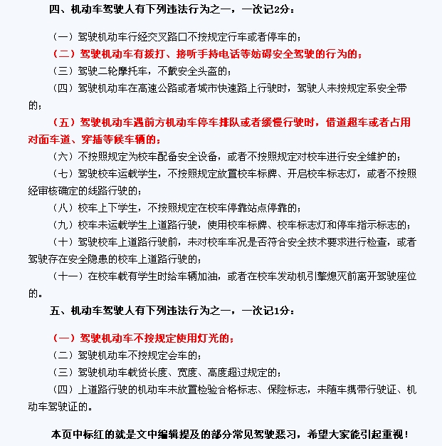
根据《机动车驾驶证申领和使用规定》“驾驶机动车行经人行横道,不按规定减速、停车、避让行人”的规定,一次记3分。另外,在《中华人民共和国道路交通安全法》第四十七条“机动车行经人行横道时,应当减速行驶;遇行人正在通过人行横道,应当停车让行。”中对这种违法行为也有相应说明。右转弯或过人行道不让行人,这是编辑首要指出的不良驾驶行为。这样做不但不利于提高通行效率,更容易激化行人与驾驶者之间的矛盾,同时还埋下了事故的隐患,明年起这一行为发生后,驾驶员将被扣3分。
转弯车不让直行车先行,根据《机动车驾驶证申领和使用规定》,“驾驶机动车不按规定超车、让行的,或者逆向行驶”的规定,一次扣3分。这一行为比较多的发生在早晚高峰和车流量较大的路口,而且不少左转车辆的司机会把车距压缩的非常近,角度也越转越小。造成的结果就是影响了相对方向行驶的直行车辆正常通行,这样做不能提高路口的通行速度,甚至还有事故发生。
9种常见驾驶恶习盘点
9种常见驾驶恶习!1月1日起扣分
相比上面提到的两个交通违法行为,很多时候驾驶者是明知故犯,而“右转车不让左转车”这一行为属于交通违法,甚至部分司机都根本不知道。根据据《机动车驾驶证申领和使用规定》,属于不按规定让行,一次扣3分。在此,编辑提醒大家以后要注意了!
不按规定超车和逆向行驶,也同样违法《机动车驾驶证申领和使用规定》中“驾驶机动车不按规定超车、让行的,或者逆向行驶”的规定,一次扣3分。不按规定超车主要有两种比较有代表性的违法行为:第一种是越过中央实线逆向超车,第二种就是占用非机动车道从右侧超车。不管是哪种行为,都存在极大的安全隐患。
那么何时可以超车?首先要看道路中间的划线,如果是实线,不管是白色还是黄色,都表示不允许超车。如果是虚实线的话,则表示虚线一侧的车辆可变道,但不允许借道超车!只有路中间划的是虚线,且在确保安全的情况下,才能借用对向车道进行超车。
给救护车、消防车和警车让行,国内绝大部分驾驶者在这方面的意识都不强,甚至还有少数素质差的司机会故意阻挡这些特殊车辆,这一行为在明年起,将会受到扣3分的处罚。如果您不明白“给特殊车辆让行”的含义是什么,请好好看看下面的两个视频,学习一下老外是怎么给救护车、消防车让路的。虽然,就目前国内的状态来说,要做到像下面两个视频那样的让行比较困难,但大家不妨先从自己做起、从现在做起,在尽可能的情况下为救护车、消防车让行,我想这一问题总有缓解的一天。
根据《机动车驾驶证申领和使用规定》“驾驶机动车遇前方机动车停车排队或者缓慢行驶时,借道超车或者占用对面车道、穿插等候车辆”的规定,一次扣2分。堵车乱插队就是我们常说的“加塞”,这也是目前国内很普遍的一种交通顽疾,明年驾照新规定正式执行之后,执法力度也会进一步加强。此外,在日常生活中比较常见的情况,如:出小区的车辆为了并入主路而堵住对向车道的情况,在明年也因“占用对面车道”的规定,被扣2分。
9种常见驾驶恶习!1月1日起扣分
9种常见驾驶恶习!1月1日起扣分
如果你认为开车时向车外扔垃圾或者烟头的行为顶多是道德素质的问题,还不构成违法的话,那就大错特错了。根据《中华人民共和国道路交通安全法》第六十六条的规定“乘车人不得携带易燃易爆等危险物品,不得向车外抛洒物品,不得有影响驾驶人安全驾驶的行为”,如果您开车时向窗外乱扔垃圾,将被扣2分。
9种常见驾驶恶习!1月1日起扣分
向车外乱扔垃圾,轻则会污染环境、弄脏后车,重则可能影响其他车辆的安全。与此同时,为了清洁这些被抛洒在路上的垃圾,环卫工人还要冒着生命危险进行清扫。为了自己的一时方便,给他人造成这么多麻烦和危险,你忍心吗?!
开车打电话这个行为的危害性有多大,我想不用再多做介绍了吧。在《机动车驾驶证申领和使用规定》中对“驾驶机动车有拨打、接听手持电话等妨碍安全驾驶”类似的行为也有明确规定,扣2分。在原来,这一违法行为由于取证比较困难,因此处罚力度不强。而现在,不少地方已经开始试点使用高清摄像头对开车打电话的行为进行拍照取证,除了会罚200元外,还扣2分。
在开着远光灯会车时,驾驶者根本看不清路中间的行人,极易发生严重交通事故。这一行为,在《机动车驾驶证申领和使用规定》中,会按照“驾驶机动车不按规定使用灯光”的规定,予以扣1分的处罚。
9种常见驾驶恶习!1月1日起扣分
9种常见驾驶恶习!1月1日起扣分
除了不正确使用远光灯外,变道不打转向灯也是一个严重的道路“顽疾”,这一行为会让后方车辆无法准确判断前车的动向,容易引发追尾事故。此外,随意使用双闪在很多自驾游车队或婚车车队中间比较常见,此举也会影响其它司机对前方车辆状况的判断产生误差,从而埋下安全隐患。久而久之,当您真有急事开着双闪时,路上就没人让你了。这道理和“狼来了”是一样的。因此,我觉得对于违反规定使用灯光和双闪的行为,扣1分的处罚,太轻了!
本文中为大家罗列的这九种驾驶恶习,可以说在我每天开车上下班的路上就能看到。在2013年1月1日执行的《机动车驾驶证使用规定》中对这些违法行为的扣分力度加强,我觉得是件好事。处罚只是手段,教育才是目的,只要大家都提高了自身素质,文明开车、礼让出行,才能真正做到还道路于车辆,还安全于行人。



![(图表)[驾照新规]公安部详解认定“抢黄灯”具体情形](../../../images/attachement/jpg/site1/20121231/f46d040b704c124b0fe303.jpg)
图表:公安部详解认定“抢黄灯”具体情形