青岛天气 | 百宝箱
新闻网首页 > 新闻中心 > 大头条 > 正文

PM2.5首考 青岛各区全部达标

来源:青岛早报-- 2012-10-02 06:34:54 字号:TT

PM2.5首考 青岛各区全部达标

PM2.5首考 青岛各区全部达标

PM2.5首考 青岛各区全部达标

PM2.5首考 青岛各区全部达标

  按照国家规定,明年1月1日起,要按新国标发布污染物监测数据。继北京、上海等城市之后,昨天我市首次正式发布PM2.5监测情况,成为省内首个发布PM2.5监测数据的城市。根据数据结果看,岛城当天天气良好,又见蓝天白云,各区域天气情况全部达到二级良好标准,近半区域达到一级优的天气,挂上了代表一级优天气的绿色气球标志,

其中城阳南部空气质量最好。

  13个站点数据全达标

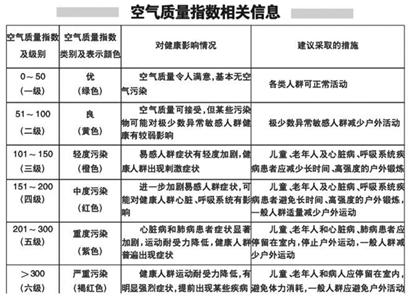
  昨日上午10时,市环保局碧海蓝天官方网站正式增加PM2.5监控数据发布栏,公布了市区全部国控、省控共计13个空气监测自动站的PM2.5监测数据。记者随后登录网站,点击进入系统,看到市内七区13个监测点位用不同颜色的气球标出了PM2.5监测情况,位于青岛市地图最显眼的地方,其中13个点位中,代表一级优的绿色气球为6个,二级良的黄色气球为7个。将鼠标放在某个站点的气球处,立即就有这个区域的PM2.5浓度数据弹出。记者试着点开城阳北部这一点位,立即弹出一个方框,显示PM2.5的日均浓度值为0.032毫克/立方米、监测时段为2012年9月30日、空气质量IAQI分指数为47、空气质量级别是一级、空气质量令人满意,基本无空气污染,各类人群可正常活动。在地图旁边,还有两个图标,上方表格列出了13个点位和污染指数,并分别用颜色区别开。根据监测数据显示,9月30日岛城各区域天气情况全部达到二级良好标准,其中6个点位达到一级优的天气,另外7个点位达到了二级良的天气,也就是说当天各区域空气质量都达标。

  与天气区域都有关系

  监测数据显示,9月30日当天,青岛全市13个空气质量监测点位的PM2.5日均值监测数据最高的是李沧北部的0.073毫克/立方米,污染指数为99,最低的是城阳南部0.026毫克/立方米,污染指数为38。对照国家新的《环境空气质量标准》,PM2.5二级标准的浓度极限值为24小时平均值0.075毫克/立方米,我市首日发布的监测数据均低于该标准,全部达标。

  市环境监测中心站有关人员介绍,影响PM2.5浓度的因素有多方面,最主要的是排放物,同时还和天气、所处区域等都密切相关。据悉,李沧北部工业密集,向空气中排放的污染物自然要多,而城阳北部监测点处于崂山水库附近,主要为居民区,几乎没有企业,当地对于水源地实行保护,这一区域相对空气质量要好。

  “这一天的监测数据并不能说明问题,需要一段时间的监测和对比才具有参考性。”该人员还表示,从前段时间的监测情况来看,9月30日当天的空气质量不是最好的,不过随着11月采暖季的到来,空气中的排放物会增多,也会加大PM2.5的浓度。

  数据是24小时平均值记者了解到,实际上昨日查到的监测结果,是9月30日的统计数据,统计时间段为9月30日的0:00到23:59,最终数值是这一天的平均值,而不是实时数据。据悉,以后每天的监测数据按照《环境空气质量标准》中关于数据统计有效性的规定,于第二天上午经人工审核后,在12时前发布。

  市民若要查询监测结果,可登录市环保局的官方网站(),选择 “青岛市环境空气PM2.5监测数据发布系统”,点击进入发布系统,就可以看到 13个监测点的监测数据以地理信息模式显示,市民可在地理信息模式发布界面上自行选择区域点击浏览数据。

  据悉,今年2月29日,国家环保部发布新修订的《环境空气质量标准》,与该标准同步发布《环境空气质量指数(AQI)技术规定(试行)》。要求全国74个城市在10月底前完成PM2.5“国控点”监测的试运行,12月底前公布监测结果。根据这一要求,今年6月份,青岛市13个大气监测子站的PM2.5监测系统全部配备完毕,并进入技术调试阶段,并从7月份开始对岛城大气中的PM2.5全面监测,而10月1日起提前对外公布结果。按照新国标,三个月来我市空气质量基本都是优良,达标率在95%以上。

  据悉,青岛是全省第一个公布PM2.5监测结果的城市,在全国也排前列,目前已知北京、上海、柳州等地已经对外公布监测结果。下一步,市环保局将按照国家、省环保厅要求和社会公众意见,适时增加监测项目、扩大监测时段、进一步完善数据发布形式和内容。

分享到:
-

-

相关阅读青岛新闻

我要评论 提取评论...

网友评论仅供其表达个人看法,并不表明青岛新闻网同意其观点或证实其描述。