新闻网首页 > 新闻中心 > 小头条 > 正文

12条铁路存安全问题 动车事故车站施工不达标

来源:新京报-- 2012-08-09 15:24:31 字号:TT

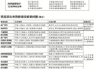
   日前,铁道部下发《关于铁路建设工程质量问题的处理通报》,通报12条已建和在建铁路存在工程质量安全问题。铁道部对包括武广、郑西客专公司在内的12个公司(工程指挥部)全路通报,责成其主要(或分管)领导向铁道部作出深刻检讨,并对相关责任人进行严肃处理,限期整改。

  昨日,一家被通报点名的企业向本报证实了该文件的真实性。

  开通线路

  温州南站施工不达标

  该文件提到的出现质量问题的12条线路中,7条为已开通线路,分别为:武广客专、甬台温线、郑西客专、海南东环铁路、温福铁路、福厦铁路、昌九城际;5条为在建线路,分别为:兰渝铁路、拉日铁路、沪昆(江西、贵州段)客专、山西中南部铁路通道、大西铁路。

  铁道部对开通项目开展了质量排查,发现武广客专、郑西客专、海南东环铁路、温福铁路等开通项目不同程度地存在隧道拱部空洞、裂纹、掉块,边墙渗漏水,预埋件与钢筋无连接,通信铁塔倾斜,电缆布线混乱,站房、站台雨棚等房建设备设施脱落等质量问题,严重危及铁路运营安全。

  其中,通号总公司施工、北京现代监理公司监理的甬台温线温州南站等信号机械室电缆布线施工质量不达标。

  《21世纪经济报道》援引一位长期从事铁路隧道工程施工的专业人士的话说,拱部空洞、裂纹、掉块将会造成严重的行车安全事故,尤其是在高速运行的客专路线上,一旦拱部掉物下来,砸在客专上,后果不堪设想。而固定在隧道拱部上的接触网一旦也随之掉落或倾倒,列车将出现重大故障,导致运营事故。

  在建项目

  存在偷工减料等问题

  通报还指出,近期在建项目监督检查发现,兰渝铁路、拉日铁路、沪昆(江西、贵州段)客专、山西中南部铁路通道、大西铁路等项目也存在一些偷工减料、质量严重不达标的问题。

  处理决定

  12家公司向铁道部检讨

  对于以上存在的问题,铁道部要求,彻底整改,不留隐患。整治费用由相关责任单位承担。

  铁道部对武广客专公司、郑西客专公司等12个公司(单位)进行全路通报,责成相关领导向铁道部作出深刻检讨,并对相关责任人严肃处理。

分享到:
-

-

相关阅读青岛新闻

我要评论 提取评论...

网友评论仅供其表达个人看法,并不表明青岛新闻网同意其观点或证实其描述。